



型號:RH系列晃電繼電器
應用范圍:電網晃電頻繁場合
延時范圍:0.02-9.99S 0.02-99.99S 0.02-999H
交/直流電壓等級:110VDC/AC、220VDC/AC
安裝方式:凸出式導軌安裝
電網因雷擊、短路或其他原因造成電壓波動或短時斷電,俗稱“晃電”?;坞姷入娏Νh境惡劣的原因導致許多重要的低壓電機停機,進而導致連續生產過程紊亂,將給生產企業造成巨大經濟損失。
RH系列抗晃電繼電器是專門為工業企業解決“晃電”不停機而研制的。RH-D 系列抗晃電繼電器能保證重要電機在電源故障下順利自啟動。當電機有失電時,在0-9.99S(可調)時間內,輸出接點保持閉合狀態,若故障為晃電,則恢復供電后通過本接點構成的自保持回路,電機重新啟動;如故障為性故障,則接點延時斷開。
RH晃電繼電器采用導軌式安裝結構,可安裝于35mm導軌上。
1、“晃電”允許時間:0-9.99S;極差:0.01S。
2、工作電壓:220VAC±10%。
3、功耗:在額定電壓下不大于5W/5VA。
4、觸點容量:在電壓不超過250V,電流不超過1A,時間常數為5ms±0.75ms直流有感負荷電路中,斷開容量為50W;在電壓不超過250V,電流不超過5A,功率因數為cosφ=0.4± 0.1的交流電路中,斷開容量為500VA。輸出觸點在上述規定的負荷條件下,產品能可靠動作及返回5×104次。輸出觸點長期允許接通 電流為5A。
5、 絕緣性能
5.1 、絕緣電阻
在標準大氣條件下,裝置各電路與外露的導電部分之間以及各獨立電路之間,用開路電壓為500V的測試儀器分別測定其絕緣電阻值,應不小于100MΩ。
5.2 介質強度
在標準大氣壓條件下,裝置各電路(開入電路除外)與外露的導電部分之間以及各獨立電路之間,應能承受交流2kV(有效值)試驗電壓,歷時1min,無絕緣擊穿或閃爍現象;同組常開觸點之間,應能承受交流1kV(有效值)試驗電壓,歷時1min,無絕緣擊穿或閃爍現象。
6、環境條件
a)環境溫度
工作:-25℃~+55℃;
貯存:-25℃~+70℃ ,在值下不施加激勵量,裝置不出現不可逆的變化,溫度恢復后,裝置應能正常工作。
b)相對濕度:最濕月的月平均較大相對濕度為85%,同時該月的月平均最低溫度為+25℃,且表面無凝露溫度為+40℃時,平均較大相對濕度不超過50%。
c)大氣壓力: 86kPa~106kPa (相對海拔高度2km 以下)。
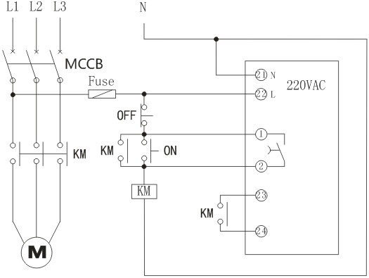
21-22 裝置工作電源
23-24 輸入接觸器常開接點
25-26,27-28 裝置電源失電監視
1-12 為4付轉換觸點輸出。當電機有電時,其動作情況如接觸器輔助接點,當電機失電時,在0-9.99S(可調)時間內,輸出觸點保持動作 狀態,若故障為晃電,則恢復供電后通過由本觸點構成的自保持回路,電機重新啟動,如果故障為性故障,則觸點延時斷開。
注:采用本裝置后,電機控制的自保持回路、電機運行信號、電機備投信號都應該使用本裝置的接點。這是因為,當電機的停機事故屬于晃電時,系統恢復供電后工作電機能重新起動,故不需要起動備用電機。


